• Livraison rapide
  • Livraison gratuite Ă  partir de 75 €
  • Plus de 5000 pièces en stock

Honda Super Cub C50 (GK4)

Honda Super Cub C50 (GK4)

Ici, vous pouvez facilement rechercher des pièces à l'aide des dessins de la Honda C50 NT (japonaise).

La Honda C50 NT est ce que nous appelons un nouveau type (NT) C50. Elle n'a jamais été commercialisée sur le marché néerlandais, mais grâce à nos propres importations en provenance du Japon, de nombreux exemplaires circulent déjà en Europe. La C50 NT est le successeur de la C50C. On la trouve généralement avec une selle monoplace associée à un porte-bagages au-dessus de la roue arrière.

Un aspect caractéristique de la C50 NT est son électronique 12 volts et son allumage CDI, ainsi que son bloc moteur "GK4". Elle a été produite en plusieurs couleurs. Vous voulez en savoir plus ? Consultez le bas de cette page.

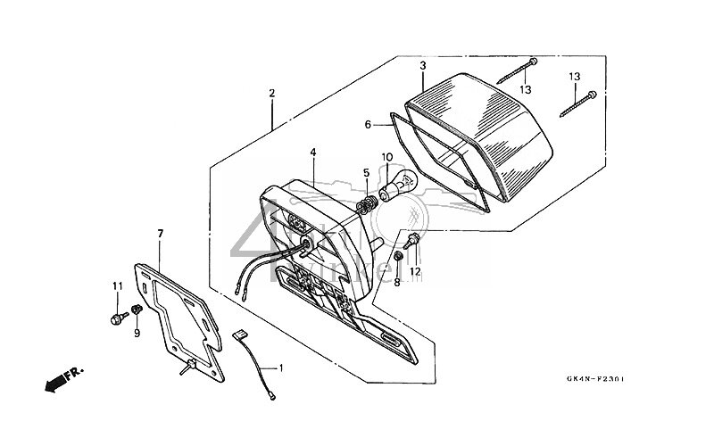
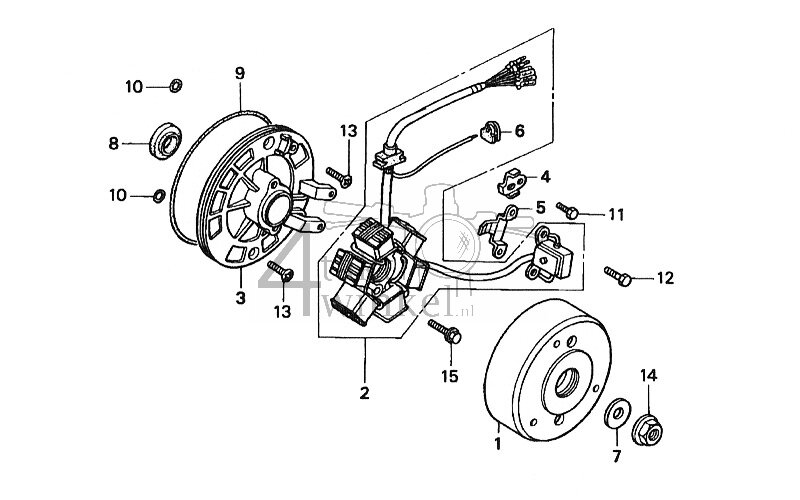
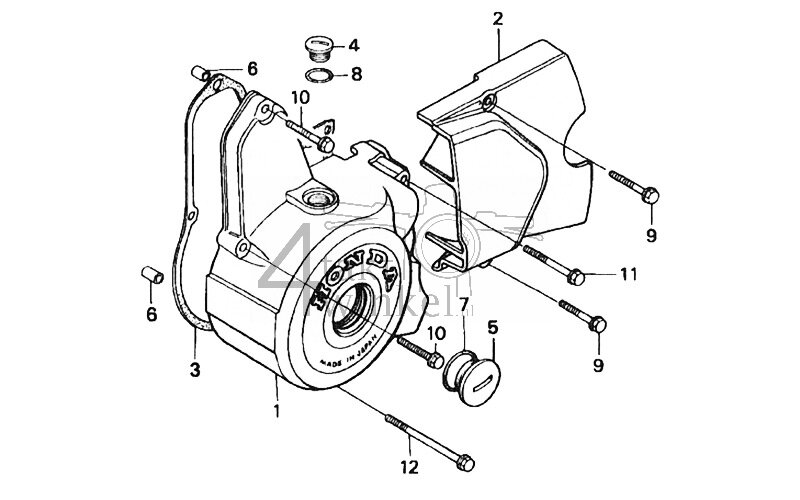
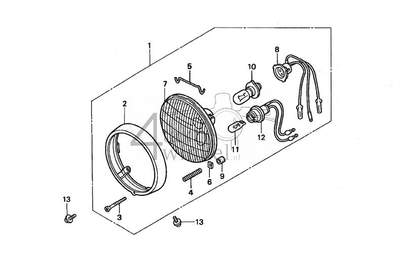
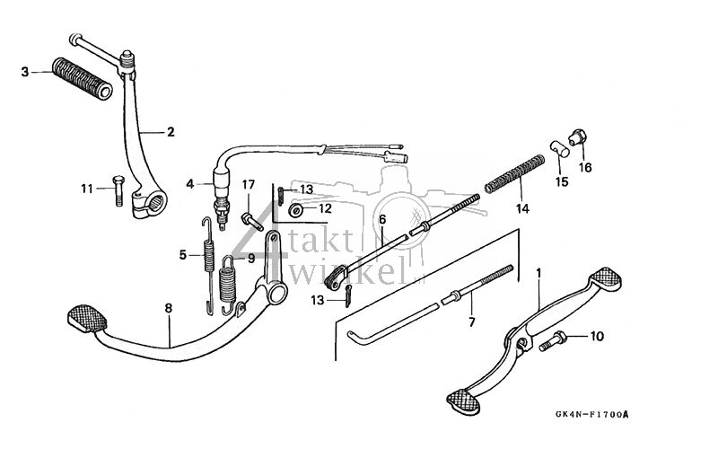
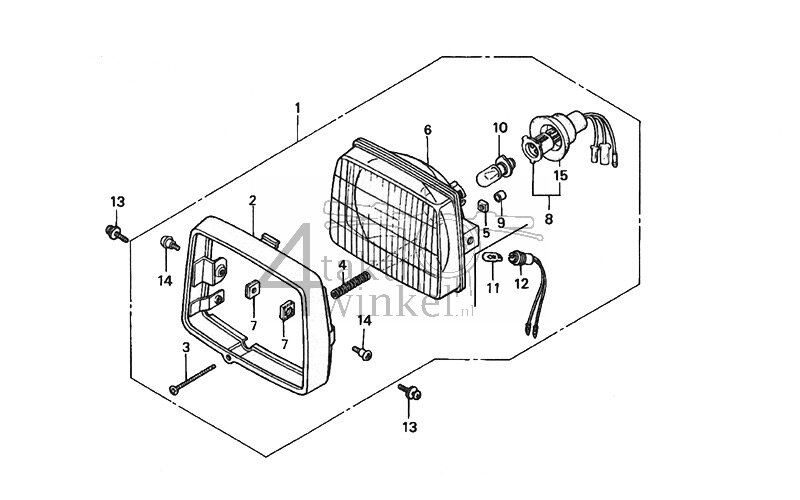
Cliquez sur le dessin pour obtenir la liste des pièces correspondantes.

Disponibilité des pièces pour Honda C50 NT

Vous recherchez des pièces pour votre Honda C50 NT (NT = Nouveau Type) ? Alors, vous êtes au bon endroit chez 4taktwinkel ! Ici, vous trouverez un large assortiment de pièces Honda C50 NT en stock. Nous pouvons également vous aider avec toutes vos questions ou demandes. La Honda C50 est le véhicule le plus produit au monde ! Cela signifie que de nombreuses pièces restent en production chez Honda. Il existe également un vaste marché secondaire de pièces. Toutefois, il existe de nombreuses différences entre les divers modèles de Super Cub produits au fil des années. Ces différences rendent certaines pièces originales plus difficiles à trouver. Lisez-en plus ci-dessous !

Pièces sujettes à l’usure sur la Honda C50 NT

Comme tout véhicule, la Honda C50 NT possède des pièces d’usure. Les pneus, les mâchoires de frein et les kits de chaîne sont les plus courants. Prenez cela en compte si vous envisagez d’acheter une Honda C50 ! Vous voulez en savoir plus sur l'achat d'une C50 ? Consultez notre guide d’achat ci-dessous !

La Honda C50 NT (japonaise)

Que signifie Honda C50 NT ? NT signifie Nouveau Type. Comparé à l’ancien type, plusieurs éléments du design de la Honda C50 ont été modifiés :

  • C50 OT (Ancien Type) : Réservoir fixé au cadre, allumage par contacts, système électrique 6 volts

  • C50 K1, K2, K3 : Réservoir encastré dans le cadre, allumage par contacts, système électrique 6 volts (mécaniquement très proche du OT)

  • C50 TT (Type Transition) : Réservoir encastré dans le cadre, allumage CDI, système électrique 6 ou 12 volts, moteur GB2 avec arbre à cames sur coussinets

  • C50 NT (Nouveau Type) : Réservoir encastré dans le cadre, allumage CDI, système électrique 12 volts, moteur GK4 avec arbre à cames sur roulements à billes

La Honda C50 NT, telle que mentionnée ici, est apparue dans les années 1980 et a été produite jusqu’en 2008.

Caractéristiques de la Honda C50 NT

Ces caractéristiques s’appliquent à la Honda C50 NT :

  • Numéro de cadre commençant par C50-(diverses variantes) ou AA01

  • Inscription "GK4" sur la culasse

  • Système électrique 12 volts

  • Allumage CDI

  • Équipée d’une selle monoplace combinée avec un porte-bagages

Vous possédez une Honda C50 NT (japonaise) ?

Utilisez les dessins ci-dessus pour trouver et commander les bonnes pièces afin de maintenir, réparer ou restaurer votre Honda C50 !

Vous cherchez encore une C50 ?

Jetez un œil à notre offre de cyclomoteurs d’occasion ou aux importations en provenance du Japon.

Nous utilisons des cookies pour améliorer votre expérience de navigation et analyser le trafic de notre site web. En cliquant sur "Accepter", vous consentez à l'utilisation de nos cookies.