• Livraison rapide
  • Livraison gratuite Ă  partir de 75 €
  • Plus de 5000 pièces en stock

Honda Super Cub C50 K1

Honda Super Cub C50 K1

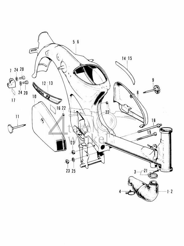
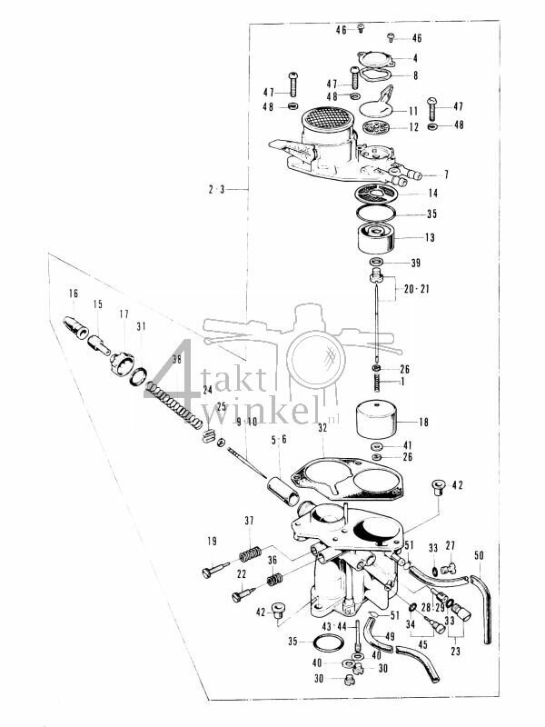
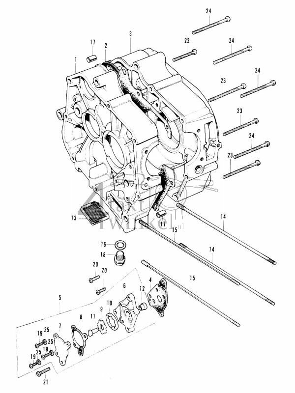
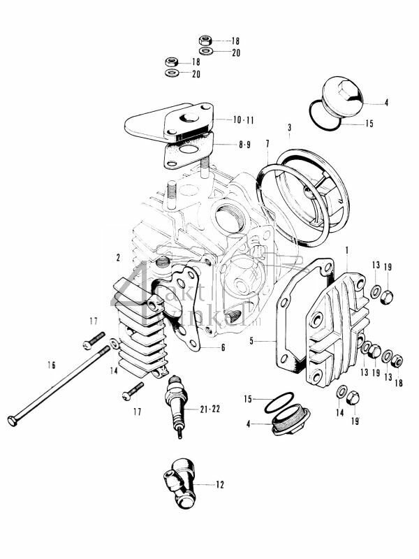
Ici, vous pouvez facilement rechercher des pièces via les dessins de la Honda C50 K1 japonaise.

Ce modèle C50 K1 se reconnaît à son moteur avec ailettes de refroidissement, son tablier spécial, son guidon relevé et son compteur différent ! Vous voulez en savoir plus ? Consultez le bas de cette page !

Cliquez sur le dessin pour voir la liste des pièces correspondantes.

Disponibilité des pièces pour Honda C50

Vous cherchez des pièces pour votre Honda C50 ? Alors, vous êtes au bon endroit chez 4taktwinkel ! Nous avons la plupart des pièces pour une C50 néerlandaise en stock et pouvons vous aider avec toutes vos questions ou demandes. La Honda C50 est le véhicule le plus produit au monde ! Cela signifie que de nombreuses pièces restent en production chez Honda. Il existe également un vaste marché secondaire de pièces disponibles ! Cependant, il existe de nombreuses différences entre les divers modèles de Super Cub produits au fil des années. Ces différences rendent certaines pièces originales plus difficiles à trouver. Lisez-en plus ci-dessous !

Pièces sujettes à l’usure pour Honda C50

Comme tout véhicule, la Honda C50 possède des pièces d’usure. Les pneus, les mâchoires de frein, la batterie, les rupteurs et le condensateur sont des éléments courants à remplacer. Prenez cela en compte si vous envisagez d’acheter une Honda C50 ! Vous voulez en savoir plus sur l'achat d'une C50 ? Consultez notre guide d’achat ci-dessous !

La Honda K1

La Honda C50 néerlandaise est arrivée sur le marché néerlandais au début des années 70. C’est l’une des nombreuses versions que Honda a produites dans cette gamme de modèles. La C50, également appelée Cub ou Super Cub, est le véhicule le plus produit au monde ! La ligne de modèles est encore en cours de production, ce qui signifie que le nombre continue d’augmenter.

Comme la Volkswagen Golf, la C50 a été fabriquée en plusieurs variantes. Certaines adaptations ont été spécifiques aux pays, comme les pédales et le garde-boue arrière blanc aux Pays-Bas, ainsi que des versions moto comme la C70 de 70cc et la C90 de 90cc. Les successeurs ultérieurs incluent les modèles 110cc et 125cc, tels que la Honda Wave, l’Innova et la Cub 125.

Les types de Cub peuvent être divisés comme suit :

  • C50 OT (Ancien Type) : Réservoir fixé au cadre, allumage par rupteurs, système électrique 6 volts

  • C50 K1, K2, K3 : Réservoir encastré dans le cadre, allumage par rupteurs, système électrique 6 volts

  • C50 NT (Nouveau Type) : Réservoir encastré dans le cadre, allumage CDI, système électrique 12 volts

Cette classification peut être encore subdivisée en différents types. Il est essentiel de connaître exactement le type de Cub que vous possédez pour déterminer s'il est original ou non.

Aux Pays-Bas, les prédécesseurs incluent la Honda C310A et la Honda C310S, mais à l’échelle mondiale, son véritable prédécesseur était la C100. De nombreuses répliques ont également été produites, comme la SMC Cub 50 et 110, ainsi que la YamahaTownmate.

Caractéristiques de la Honda C50 K1

Ces caractéristiques s'appliquent à la Honda C50 K1 japonaise, qui a été commercialisée sous le nom de "Passport" en Amérique :

  • Version deluxe de la C50 OT

  • Numéro de cadre commençant par C50-1 ou C50-3

  • Numéro de cadre comportant toujours 7 chiffres après C50, par ex. : C50-1234567

  • Les numéros de cadre avec C50-2 et C50-4 sont probablement des versions avec démarreur électrique

  • Carter moteur avec ailettes de refroidissement

  • Couvre-jambes spécial

  • Guidon relevé avec compteur spécifique

  • "Bouton ivrogne" avec lampe à côté du contacteur

  • 7 nouvelles couleurs métalliques

  • Système électrique 6 volts

  • Allumage par rupteurs

  • Cadre NT avec réservoir encastré

  • Selle monoplace pour le marché japonais

  • Selle biplace pour le marché américain

Vous possédez une C50K1 ?

Utilisez les dessins ci-dessus pour trouver et commander les bonnes pièces afin de maintenir, réparer ou restaurer votre Honda C50 !

Nous utilisons des cookies pour améliorer votre expérience de navigation et analyser le trafic de notre site web. En cliquant sur "Accepter", vous consentez à l'utilisation de nos cookies.